首页.走进首博.采购公告
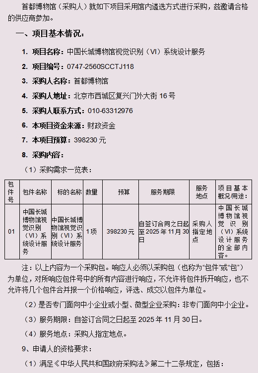
中国长城博物馆视觉识别(VI)系统设计服务采购公告

 

附件下载:中国长城博物馆视觉识别(VI)系统设计服务 技术服务需求

 

 

编辑:王蕾

      分享到:
更多