首页
.
走进首博
.
采购公告
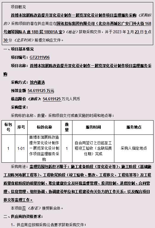
首博本馆展陈改造提升深化设计制作—展览深化设计制作项目监理服务采购公告
附件:采购需求
编辑:叶萌
分享到:
更多